
(健康时报网记者荆雪涛)“一些家长觉得孩子白白胖胖是好事,但却忽略了肥胖背后隐藏的肝脏代谢异常危机。”2026年3月18日是在第26个“全国爱肝日”,清华大学北京清华长庚医院儿科主任医师李晓惠接受人民日报健康客户端记者采访时提醒,脂肪肝不是中老年人群的“专利”,青少年脂肪肝已成为不容忽视的公共健康问题。
据国家卫生健康委发布的《体重管理指导原则(2024年版)》,我国儿童青少年超重肥胖率呈逐年增长趋势。有研究预测,若不进行有效遏制,到2030年,我国儿童超重肥胖率将达到31.8%。
腹型肥胖是导致脂肪肝的主要诱因。“油炸食品、含糖饮料、精制碳水化合物的过量摄入,加上久坐少动的现代生活方式,形成了‘致胖闭环’。”李晓惠说,这一过程会逐步导致胰岛素抵抗、血脂异常,最终演变为脂肪肝甚至脂肪性肝炎。
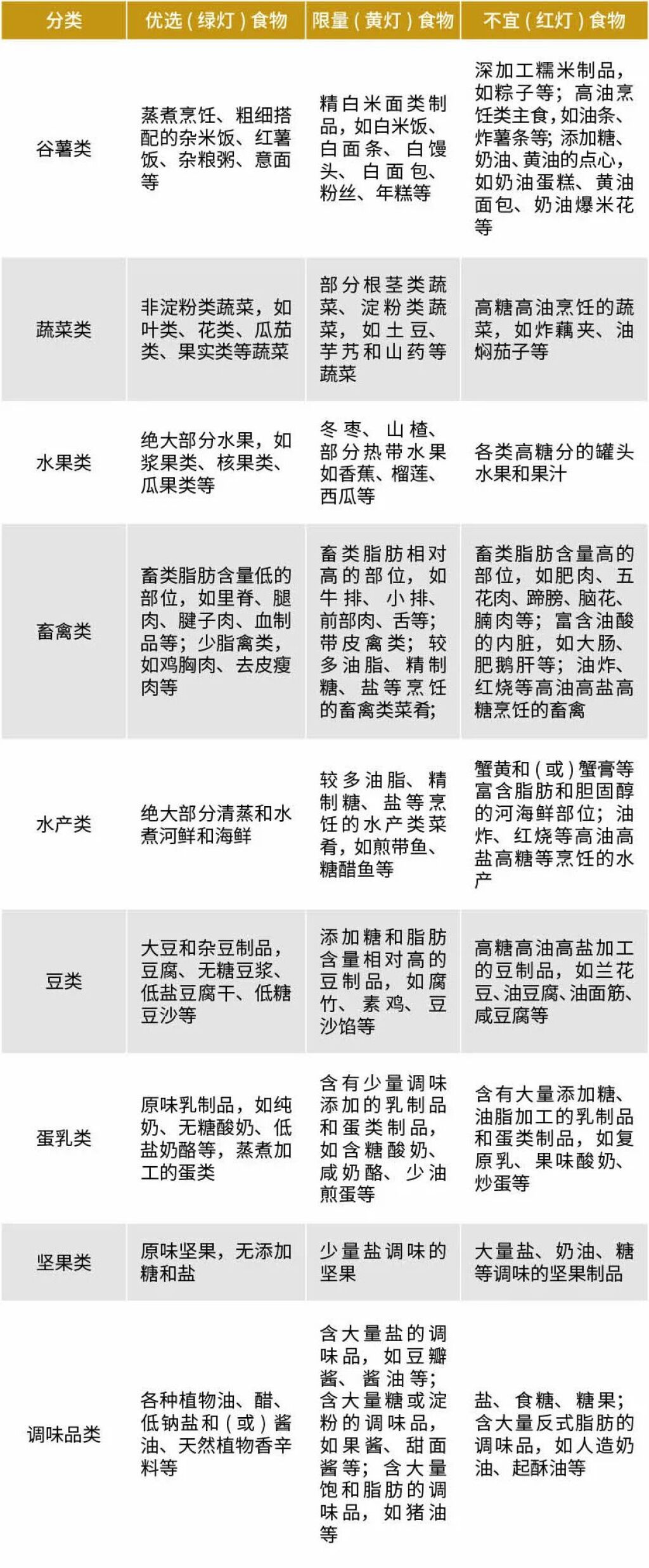
“青少年肝脏修复能力较强,不用吃药,通过生活方式调整,早期脂肪肝完全可以实现逆转。”她建议从四个维度入手:一是饮食管理,严格限制含糖饮料、油炸食品和加工零食,增加蔬菜、全谷物和优质蛋白摄入,参考“红绿灯”食物选择法(详情见图1),优先选择蒸煮、清淡的烹饪方式;二是运动干预,每天保证60分钟中高强度运动,如快走、游泳、球类运动,每周至少进行3天抗阻训练,同时控制屏幕时间在2小时内;三是作息规律,确保每晚8小时睡眠,避免熬夜影响肝脏夜间代谢;四是定期筛查,肥胖儿童应每半年监测体重、腰围及肝功能,每年进行一次腹部B超检查。

图1:肥胖儿童食物选择红绿灯标签
最后,李晓惠提醒,若发现孩子出现腹围增大、易疲劳、注意力不集中等情况,应及时到儿科或内分泌科就诊,切勿忽视潜在风险。
(责编:荆雪涛)
本文由作者笔名:都市女 于 2026-03-20 10:48:15发表在本站,非原创文章,禁止转载,文章内容仅供娱乐参考,不能盲信。
本文链接: https://www.dushinv.com/news/10395.html
4月30日起,香港全面禁电子烟,携带不吸也违法2026-05-06
“818号令”施行在即,细胞治疗、基因治疗迎法治化新阶段2026-05-06
30例手术 vs 100例验配:国家卫健委明确两类医生“上岗”新标准2026-05-06
歌手张宇患罕见病,专家:尚无特效预防办法2026-05-06
两项补贴惠及近2900万残障人士,康复辅具将迎提质增效2026-05-06
把药物精准送到泪腺,谢立信院士团队的新发明可改善干眼症2026-05-06
世界哮喘日|哮喘坚持规范抗炎才能有望“临床治愈”2026-05-06
枇杷正上市,医生提醒:果肉不止咳,果核有微毒2026-05-06